在本文(上)中,我们着重分享了贸仲2024版新规在案件受理、管辖权、仲裁案件的处理效率方面的修改给实践带来的新变化。在本文(下)中,我们将重点对2024版新规在案件处理的公平性和透明度、财产保全、第三方资助、临时仲裁方面带来的不一样的“用户体验”进行解读。
四、仲裁案件的公平性和透明度有望得到加强
(一)组庭方式兼顾了当事人的意思自治与公平性
2024版新规第二十六条第(三)款规定,仲裁庭根据本规则组成,但当事人另有约定的除外。该修改体现了当事人在仲裁程序上享有的意思自治权。《纽约公约》第五条第一款规定,如果仲裁庭的组成与当事人协议约定的组成方式不符,裁决可以被拒绝承认。上海市第一中级人民法院(“上海一中院”)在《来宝资源国际私人有限公司与上海信泰国际贸易有限公司申请承认和执行外国仲裁裁决案民事裁定书》中亦认为,仲裁协议约定仲裁庭由三名仲裁员组成,而某境外仲裁机构适用其快速程序仅安排了一名仲裁员作为独任仲裁庭审理案件,未尊重当事人关于仲裁庭组成方式的合意,最终上海一中院裁定不予执行该仲裁裁决。
基于此,贸仲此次新规特别规定当事人对组庭方式另有约定的应从其约定,填补了规则层面的空白。对于当事人而言,我们建议在书写仲裁条款时提前考虑仲裁庭的组成与程序选择的关系,如果既希望适用快速程序又希望组成三人仲裁庭,则应当在仲裁条款中明确写明。
2024版新规第二十六条第(四)款规定,如果当事人约定的组庭方式显著不公平或不公正,或滥用权利导致仲裁程序拖延,贸仲主任可依据公平原则确定组庭方式或指定仲裁庭的任一组成人员。该修改兼顾了组庭结果的公平性。实践中,如果一份股权投资合同包含多方主体,合同仅约定投资方有权选择仲裁员,而被投资公司及公司原股东均不能选择仲裁员,则我们理解该种条款可能构成第(四)款项下的“组庭方式显著不公平”。再如,如果一方当事人为了拖延仲裁程序,反复选择与其代理律师存在利益冲突的仲裁员,导致组庭程序一直不能向前推进,则我们理解该种情况可能构成由贸仲直接指定仲裁员的情形。可以预见的是,规则修改后贸仲对于组庭不公正的纠偏能力将得到加强,当事人故意拖延组庭将得到一定程度的遏制。
(二)首席仲裁员的产生方式增加了当事人的参与度
2024版新规第二十七条第(三)款规定,双方可以约定由其各自选定的“边裁”共同推选首席仲裁员、或共同委托贸仲指定首席仲裁员。该修改是此次规则的一大亮点。例如ICC等国际主要仲裁机构大都有类似规则。
由此引发的问题是当事人能否事先就首席仲裁员的人选问题与拟选任的“边裁”进行沟通。国际仲裁实务中,当事人与潜在的仲裁员候选人接触,考察其是否适合被选为仲裁员,是否有足够多的时间审理案件以及对案件是否有兴趣,是常见的情况。在与拟选任的“边裁”沟通时,有时也会讨论到首席仲裁员的人选问题。此时,当事人与拟选任“边裁”沟通的内容和边界如何把握就成为了现实中的模糊地带。
贸仲《仲裁员守则》(经2021年4月27日主任会议修订,2021年5月1日生效)第五条规定:“事先与任何一方当事人(及其代理人,下同)讨论过案件、或者提出过咨询意见的,不得担任该案仲裁员。”该条明确禁止被选任的仲裁员与一方当事人事先讨论案件,但规定的范围似乎仅限于禁止事先讨论案情。当事人与拟选任的“边裁”讨论首席仲裁员的人选似乎不在规制之列。但无论如何,“边裁”选“首席”的规则属于2024版新规的创新,有助于提升首席仲裁员人选的可预期性进而增加案件结果的可预期性。设想如果首席是由非常有经验的“边裁”经过讨论后共同选定的,则有助于保证“首席”的公正性。
2024版新规第二十七条第(五)款规定,在双方有约定或共同请求的情况下,贸仲主任可提供3名首席仲裁员的候选名单,供双方在名单中选择,如有重合则重合人选为首席仲裁员,如未重合则由贸仲主任在名单外指定。
相比于当事人自行在名单中选定首席仲裁员,由“边裁”选定首席更具优点,特别是当“边裁”是非常有经验且资深的仲裁员时,该“边裁”往往能根据其自身实际经验选出公平公正、人品正派的“首席”。
(三)特定情形下当事人不得增加或变更仲裁代理人
2024版新规第二十二条新增第(二)款规定,仲裁庭组成后当事人变更或新增代理人的,可能导致仲裁庭成员产生新的利益冲突的情形,此时,贸仲将综合考虑当事人之前对仲裁庭成员发表的回避意见、案件审理进度等因素,必要时排除新的仲裁代理人参与仲裁程序。
实践中,出现过一方当事人在申请仲裁庭成员回避被驳回之后,通过新增仲裁代理人的方式,人为制造《仲裁员行为考察规定(修订)》中的回避情形,2024版新规实施后,贸仲可以视情况禁止新增的代理人参与案件,当事人通过增加代理人的方式制造仲裁庭成员回避的情形或将变得十分困难。
(四)当事人及律师如何使用证据将获得更规范的指引,证据披露、证人出庭作证并接受交叉盘问等国际仲裁的普遍做法将有机会更多地出现在未来的庭审中
2024版新规在第四十一条第(四)款规定,除非当事人另有约定,仲裁庭可以决定适用或部分适用《证据指引》审理案件,但《证据指引》不构成2024版新规的组成部分。
需要注意的是,第四十一条的规定是仲裁庭“可以”决定适用《证据指引》而非“应当”适用,且《证据指引》不构成仲裁规则的一部分。换言之,即便仲裁庭决定适用《证据指引》,也保有相当程度的灵活性,仲裁庭没有完全遵守《证据指引》并不构成裁决撤销的理由,因为《证据指引》本身并非仲裁规则,不遵守《证据指引》不当然等于违反仲裁规则。国际仲裁实务中,仲裁庭对于接受何种证据、证据是否与案件相关、证据的重要性及证明力有着自由裁量权,仲裁庭并非一定要适用某个证据规则。
贸仲《证据指引》参考了中国民事诉讼中适合于仲裁的证据原则以及国际律师协会《国际商事仲裁取证规则》而制订。因此,《证据指引》融合了中国民事诉讼证据规则中关于举证、质证和证据认定的一般规则,也引入了《国际商事仲裁取证规则》中证据披露、事实证人、专家证人、证人出庭作证与交叉盘问等规则。在仲裁庭决定适用《证据指引》的情况下,一方当事人可请求仲裁庭指令对方当事人披露一些与案件相关但对己方不利的证据,在仲裁庭准许披露的情况下,如果对方当事人无正当理由拒绝披露,则仲裁庭可以作出对拒绝披露方不利的事实推定;并且,无正当理由未出庭接受质询的证人,其证言不得单独作为认定事实的根据。
因此,在2024版新规实施后,可预见的是证据披露、证人出庭接受交叉盘问这些与中国法律传统迥异的证据规则将会更多地出现在今后的案件中,这要求当事人和代理律师尽快掌握并熟练运用这些规则和技巧。
五、申请人的财产保全申请可以在贸仲发出仲裁通知前向法院转递,也可以向境外法院转递
2024版新规第二十三条较原规定扩大了贸仲转递保全申请材料的法院范围。原规定仅规定,当事人依据中国法律申请保全的,贸仲应当将保全申请转递至有管辖权的法院。在修改后的规则下,保全不局限于中国内地法院,只要当事人申请保全,哪怕是向域外法院申请,贸仲也可以将保全申请转递至相关法院。
同时,根据修改后的第二十三条第(一)款,仲裁委员会可依据当事人的请求,将其提交的保全申请在仲裁通知发出前先行转交给法院。换言之,申请人可以请求贸仲先转递财产保全材料给相关法院、再向被申请人发送仲裁通知,进而达到“仲裁前保全”的效果。这种机制的设定,似乎回应了实务界长期以来反映的《民事诉讼法》规定的仲裁前财产保全在实操中过于困难的问题。
但现实中,在保全材料被转递给相关法院之后,贸仲需要等待多长时间再向被申请人发出仲裁通知,本次规则修改并没有明确。举例而言,如果保全法院虽然收到了贸仲转递的保全申请,但尚未采取保全措施,而此时贸仲又将仲裁通知发送给了被申请人,被申请人在收到仲裁通知后仍有机会转移财产,这可能导致2024版新规第二十三条第(一)款的目的部分落空。我们遇见过有的法院在碰到大额的仲裁保全时,需由审判机构单独组成合议庭进行“审理”,甚至需要上法官会议或上报主管领导审批才能采取保全措施,保全的进度十分缓慢。此时,贸仲能否等待申请人、能等待多长时间,都可能成为后续实践中的新问题,届时,还需看贸仲具体的处置措施。我们理解,转递保全材料后、发出仲裁通知前等待的时间过长,或者申请人无法预估法院采取保全措施所需时间,均可能导致出现上述例子,进而,第二十三条第(一)款的效果将会被折损。
从当事人的角度,一方面,我们建议在申请仲裁之前,先行了解法院对于仲裁保全的规定、所需的材料及其他注意事项,并对法院采取保全措施所需时间做大概预估,在申请仲裁的同时同步向贸仲提交保全材料;另一方面,在贸仲与法院之间积极同步程序进展,在合理范围内尽量多为法院采取保全措施争取时间。
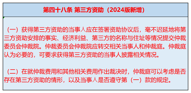
六、当事人接受第三方资助应当进行披露
2024版新规第四十八条规定,获得第三方资助的当事人应在签署资助协议后,将第三方资助安排的事实、经济利益、第三方的名称与住址等情况向贸仲披露,由贸仲转交其他当事人和仲裁庭,仲裁庭认为有必要的,可要求获得第三方资助的当事人披露相关情况。
实践中,资助方可能通过出资影响当事人诉讼策略的选择,甚至可以左右当事人选择律师和选任仲裁员,这无疑对商事仲裁中当事人意思自治原则产生了冲击。同时,第三方资助的引入还会引起复杂的利益冲突情形。典型的情况是,仲裁员与资助方构成亲属关系、投资方与接受投资方的关系、或存在业务合作关系等。更加复杂的情况是,仲裁员是资助方资助的另案当事人的律师(无论是接受资助方的律师、还是接受资助方的对家律师)。
有鉴于此,对资助方的情况进行披露,仲裁员才能审查自己与资助方究竟有无利益冲突。站在仲裁当事人和代理律师的角度,在第三方资助存在的情况下,应当在选定仲裁员之前提前做好利益冲突检索,避免选定的仲裁员在日后出现不得以而回避的情况,与此同时,应及时将资助方的情况予以披露,避免仲裁庭成员有利益冲突而给案件埋下“被撤裁”的不必要隐患。
七、当事人可以请求贸仲提供临时仲裁的管理和服务
“仲裁委员会可以根据当事人约定和请求为临时仲裁提供管理和辅助服务”是2024版新规第二条的新增规则。临时仲裁是相对于机构仲裁而言的,其特征在于临时仲裁不在任何仲裁机构的监督下进行,当事人只是自愿将他们的争议交由仲裁庭解决。
我国《仲裁法》并未规定“临时仲裁”。《仲裁法》第十六条第二款规定:“仲裁协议应当具有下列内容:……(三)选定的仲裁委员会”;第十八条规定:“仲裁协议对仲裁事项或者仲裁委员会没有约定或者约定不明确的,当事人可以补充协议;达不成补充协议的,仲裁协议无效。”上述规定反映了我国《仲裁法》并未明确承认临时仲裁。
但是,《中华人民共和国涉外民事关系法律适用法》以及《最高人民法院关于审理仲裁司法审查案件若干问题的规定》均规定了当事人可以选择涉外仲裁协议的准据法。因此,在涉外仲裁中,当事人协议选择域外法律作为仲裁协议的准据法,且该域外法律允许临时仲裁的,临时仲裁庭便可以在我国境内开展仲裁活动,其裁决亦可以被我国法院所承认。比如,2023年6月30日,中国海仲作为指定机构提供必要管理服务的首起临时仲裁案件顺利审结,脱敏裁决已根据当事人约定公开。再如,在《斯万斯克蜂蜜加工公司申请承认和执行外国仲裁裁决案》(指导案例200号)中,临时仲裁庭于2018年6月9日依据瑞典仲裁法作出仲裁裁决被江苏省南京市中级人民法院承认并执行。
因此,此次贸仲2024版新规明确规定可为临时仲裁提供管理和辅助服务,“包括并不限于适用仲裁规则咨询指引性服务、仲裁员指定/回避、提供秘书和庭审服务、核阅裁决草稿、代为管理仲裁员报酬等仲裁服务”,无疑扩大了仲裁服务的范围,为仲裁用户提供了更多选择(特别是涉外仲裁的当事人)。
八、其他
2024版新规第十条规定,如果当事人一方经有效通知缺席审理且不提出书面异议,视为放弃对仲裁协议或仲裁规则未被遵守而提出异议的权利。我们理解,该规则体现了诚实信用原则,一旦当事人构成放弃异议的情形,便难以在撤裁程序中主张不存在仲裁协议或仲裁规则未被遵守。
结语
综上,2024版新规应当可以为贸仲仲裁的效率与公正性带来提升。2024版新规在仲裁程序管理、选定/指定仲裁员等规则上进行了适度更新,增加了第三方资助、中间裁决、早期驳回程序等规则。对于仲裁律师而言,应当第一时间对新规加以掌握并尽快熟练运用;对于仲裁当事人而言,面对贸仲仲裁规则的国际化,建议选择业务能力过硬且与时俱进的律师团队作为仲裁案件的代理人。
