2023年9月5日,中国国际经济贸易仲裁委员会(“贸仲”)发布了新版《仲裁规则》(“2024版新规”)。该2024版新规将于2024年1月1日起开始实施,在2015年版的基础上,实质性的修改大约有三十项,从中我们可以展望规则修改后仲裁实务的诸多变化和趋势。
本次规则的修改主要聚焦于:对临时仲裁的支持和服务,仲裁庭的自裁管辖权,网上立案、电子送达及网上开庭,多个合同仲裁与合并仲裁的适用情形,对滥用仲裁程序的规制,保全材料的转递,仲裁员的选定/指定,贸仲《证据指引》在仲裁程序中的适用,第三方资助,中间裁决,早期驳回程序,仲裁语言及仲裁费率。
对于仲裁当事人而言
本次规则的修改能够在一定程度上提升仲裁立案、送达、开庭的效率;多合同、多主体的案件在未来有望在更大范围内实现合并审理,从而一定程度减少当事人的“诉”累;在被申请人一方的财产位于境外时,贸仲可以协助申请人向境外法院转递保全材料,在一定程度上可以提升境外财产保全成功的可能性;对于明显缺乏法律依据或明显超出仲裁庭的管辖范围的仲裁请求,可能会在较短的时间内被仲裁庭驳回。
对于仲裁代理律师而言
本次规则的修改让仲裁员(特别是首席仲裁员)的产生方式更加多样化,比如“边裁选首席”的规则可以使得双方对首席仲裁员的人选更有预期、进而对案件结果更有预期;同时,仲裁庭对《证据指引》的适用,明确了各方对事实的证明责任和证明标准,文件披露和证人出庭接受交叉盘问等许多中国律师不熟悉的规则或许在将来会更多地被运用到仲裁庭审中,这对代理律师的综合能力提出了更高要求。
本文分为上、下两部分。第一部分着重在案件受理、管辖权、仲裁案件的处理效率方面,展望规则修改给实践带来的新变化;第二部分着重在案件处理的公平性和透明度、财产保全、第三方资助及临时仲裁方面,分析规则修改给当事人及代理人“用户体验”带来的提升。
一、含有协商、调解前置的仲裁条款,新版仲裁规则不再要求必须先履行协商、调解程序才能立案
实践中一类常见的争议解决条款是“双方应当及时并友好地试图通过谈判解决此等争议。任何一方可通过向另一方发出书面通知的方式将此等争议交由双方的首席执行官解决。如果在一方书面要求进行此等协商后六十(60)个营业日内或者双方约定的任何其他期限内,双方无法通过友好协商解决争议,则任何一方可以将争议提交XXX仲裁委员会仲裁。”这类条款通常被称为“多层次争议解决条款”,也即,从条款表面上看,双方应当在提起仲裁前先进行协商和/或调解程序。
2024版新规第十二条第(二)款针对实践中的“多层次争议解决条款”作了补充规定:在争议解决条款约定仲裁前应先行进行协商、调解程序但未进行的,不影响申请人提起仲裁及贸仲受理案件。2024版新规实施后,贸仲立案处在遇到“多层次争议解决条款”时,是否还会像以前一样要求申请人出具“当事人已经过协商、调解但未能达成一致”的声明,还需拭目以待。
该修改一方面反映了国际仲裁界的主流观点,另一方面也符合中国的司法实践。通常而言,当事人不专门约定协商、调解是提起仲裁的前置条件,也不就如何认定协商、调解失败设置标准,则协商、调解难以被认定为双方就程序性事项所做的专门约定,不影响案件被仲裁机构受理。
二、仲裁庭组庭后,仲裁案件的管辖权将由仲裁庭裁决
2024版新规第六条明确规定:“仲裁庭组成后,仲裁委员会授权仲裁庭作出管辖权决定。”在我们的经验里,大部分情况下贸仲会授权仲裁庭对管辖作出裁决。
仲裁庭对自己是否对案件有管辖权可以自行决定,这是国际仲裁中被普遍接受的仲裁庭自裁管辖权原则。包括《联合国国际贸易法委员会国际商事仲裁示范法》(“《国际商事仲裁示范法》”)、《联合国国际贸易法委员会仲裁规则》(“UNCITRAL仲裁规则”)、国际商会国际仲裁院(“ICCHKIAC”),新加坡国际仲裁中心(“SIAC”)等国际主要仲裁规则都肯定了该原则。
三、仲裁案件的处理效率有望得到提升
(一)立案、送达、庭审均可网上进行,裁决可出具电子文本
关于网上立案
2024版新规规定,当事人可以向贸仲网上立案系统提交仲裁申请材料,如果既提交书面材料又向贸仲网上立案系统提交材料的,仲裁程序开始于最先收到的日期。该修订从规则层面肯定了申请人可以在网上进行立案,申请人无需再像以前一样将若干套书面材料邮寄或亲自送到贸仲,节省了时间和经济成本。
关于电子送达
2024版新规第八条规定,有关仲裁的一切文书可以采用电子送达方式送达;电子送达的方式包括,向当事人约定/指定的电子邮箱、其他电子通讯地址送达,以及经由贸仲的系统或各方可无障碍存取的信息系统送达;仲裁文件可优先采用电子送达。
实践中,如果当事人在合同中约定了电子通讯的送达地址,比如邮箱,则电子送达即满足了基本的适用条件。但是,如果当事人对电子送达没有约定、或不同意电子送达,也不同意使用贸仲的系统送达,贸仲是否仍然可以采用电子送达,这个问题有赖于后续实践来回答。
关于仲裁文件的电子提交
2024版新规第二十一条规定,当事人提交仲裁申请书、答辩书、反请求和证据材料等仲裁文件可优先采用电子方式提交,贸仲或仲裁庭认为有必要的,可要求提供纸质文本,电子文本与纸质文本不一致的,以电子文本为准。在我们之前代理的贸仲案件中,当事人均书面表示同意的情况下,电子提交材料的方式通常才被允许,但本次规则修改后明确了使用电子方式提交文件的优先性。
2024版新规第二十一条(电子方式提交文件)与第八条(电子送达)的规定在实际运行中如何协调,也是值得关注的问题。如果当事人按照第二十一条的规定提交了电子版文书,但对方当事人不同意电子送达,根据第二十一条“优先采用电子方式”、第八条“优先采用电子送达”的一惯性表述,贸仲似乎仍可以使用电子送达。但是,第二十一条又规定“贸仲或仲裁庭认为有必要的,可要求提供纸质文本”,又为纸质送达留下了空间。因此,当事人如果约定了贸仲管辖的仲裁条款,我们建议同时约定接收送达文件的电子邮件地址,便于提高送达效率。
关于网上/远程开庭
2024版新规第三十七条规定,仲裁庭可在商各方当事人意见后,根据案件具体情况,自行决定以现场出席、远程视频及其他适当的电子通讯方式开庭。国际仲裁实务中,当事人没有其他相反约定时,仲裁员对于程序性事项有自由裁量权,比如,《国际商事仲裁示范法》就规定,如果当事人没有就程序事项达成一致,仲裁庭有权按照其认为适当的方式进行仲裁。
随着技术的进步以及新冠的影响,无论国际还是中国内地的仲裁程序均广泛采取了线上视频的审理方式,只要线上视频的开庭方式能够给予当事人足够的陈述案情机会即可。《中华人民共和国仲裁法》(“《仲裁法》”)第三十九条也只规定了“仲裁应当开庭进行”,并未规定必须以“现场”方式开庭。
因此,2024版新规明确仲裁庭可自行决定现场或远程开庭符合国际惯例,亦不违反《仲裁法》的规定。但需注意的是,如果双方约定应当现场开庭、或一致认为应当现场开庭,亦或者一方出于网络信号不稳定、时差、对亲临现场开庭有特别要求而强烈要求现场开庭,我们理解当事人对于程序问题的意思自治以及被给予合理机会陈述案情的权利应当优先于仲裁庭的裁量权。
关于裁决的电子签名及电子文本
2024版新规第五十二条明确仲裁员的电子签名与手写署名具有同等效力,如当事人约定或仲裁庭认为有必要,则裁决书以电子文本送达。我们理解,该规定能较好地解决仲裁庭成员的住所不在同一地以及当事人相隔遥远的问题,此时,裁决书的电子签名与电子送达将显著地节省成本并提高效率。
(二)当事人可以申请仲裁庭对先决问题作出中间裁决,以及在仲裁程序的早期申请仲裁庭驳回对方无依据的请求/反请求
2024版新规增加了仲裁庭可作出中间裁决的规定。第四十九条规定,仲裁庭可以在最终裁决作出之前,就任何问题作出中间裁决,当事人不履行中间裁决的,不影响仲裁程序继续进行,也不影响仲裁庭作出最终裁决。
国际仲裁实务中,中间裁决通常不对申请人的仲裁请求(比如数个损害赔偿请求)做终局性地处理,而只针对申请人仲裁请求涉及的先决问题作出裁决,例如,仲裁庭可在最终裁决作出之前,对合同主体是否适格、合同效力如何、法律适用问题、某一个合同条款如何理解作出中间裁决。从这个意义上讲,中间裁决之所以被称为“中间”,是因为其并非针对仲裁请求而作出,不是对当事人仲裁请求的终局认定,不代表仲裁庭支持或驳回申请人的仲裁请求。
根据第四十九条,仲裁庭可以对案件的任何问题作出中间裁决,但“任何问题”在适用时具体包括哪些问题,还需看后续贸仲的实践情况。可以预见的是,中间裁决将在一定程度上增加最终裁决的可预测性,进而有助于当事人根据中间裁决的结果及时调整争议解决策略(继续仲裁或和解),总体上有助于争议的快速解决。
2024版新规还增加了“早期驳回程序”的规定。第五十条规定,当仲裁请求或反请求明确缺乏法律依据或明显超出仲裁庭的管辖范围时,对方当事人可以申请早期驳回全部或部分请求,仲裁庭应当在早期驳回程序申请提起之日起60天内对该请求作出裁决,该裁决不影响对其他请求的继续审理。
早期驳回程序与普通法程序中“撤案动议”(motion to dismiss)、“简易判决动议”(motion for summary judgment)有一定的可类比性。在普通法的语境下,“撤案动议”通常被支持的情形是,即便原告所述事实属实,其诉讼请求也不能成立;“简易判决动议”通常被支持的情形是,双方对事实已然没有争议,法律问题也简单明确,无需经过审理便可以作出判决。
在国际仲裁实务界,主要仲裁机构的仲裁规则大都规定了早期驳回程序。比如,ICC在其2021年仲裁规则中规定,一项或多项请求明显缺乏法律依据或超出仲裁庭的管辖权,仲裁庭可以适用早期驳回程序。HKIAC在其2018年仲裁规则中规定,相关法律和事实明显缺乏法律依据、超出仲裁庭的管辖权或即便一方陈述的事实属实也不能获得有利裁决,仲裁庭可以适用早期驳回程序。早期驳回程序获得支持的常见理由包括:申请人重复仲裁、仲裁时效已过、仲裁庭缺乏管辖权。
但是,在某一具体案件中,早期驳回程序的适用是否会因未能给予当事人充分陈述意见的机会而构成撤裁的原因,仲裁庭对于“明确缺乏法律依据或明显超出仲裁庭的管辖范围”中的“明显”如何掌握(仲裁庭可能出于谨慎,将“明显”的证明标准定得很高),或许都将影响早期驳回程序的适用。
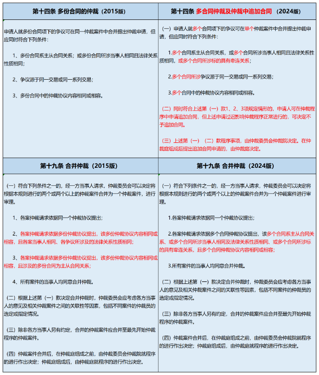
(三)多个合同标的具有牵连关系时,当事人有机会申请贸仲合并成一个案件进行处理
2024版新规第十四条规定,多个合同项下的仲裁请求可在单个案件中合并提出,本次修订增加了一种合并情形,即当“多个合同所涉标的具有牵连关系”时,当事人有机会将多个合同项下的仲裁请求合并在一个案件中提出,前提是多个合同源于同一或同一系列交易且多个合同的仲裁协议相同或相容。
相应地,针对已经立案的多个仲裁案件,如果符合“多个合同所涉标的具有牵连关系”时,2024版新规第十九条也允许多个案件合并成一个案件进行审理,前提是多个合同的仲裁协议内容相同或相容。
实践中,我们遇到过一方当事人与多方当事人签订了若干份委托合同,委托的内容均是购买同一家公司的股权,各个委托合同的条款高度一致,仲裁条款均约定由贸仲管辖,委托合同在当事人的统一安排下于同一时间段签订。按照修改前的规则,由于各个委托合同的当事人不同(一方主体分别与多方主体签订),多个案件难以合并成一个案件。在2024版新规实施后,我们理解此类案件有机会实现合并成一个案件进行处理。
