编者按:2024年7月1日,于2023年12月29日经十四届全国人大常委会第七次会议表决通过的《中华人民共和国公司法》(以下称“新《公司法》”)在万众期待中正式施行。同日,最高人民法院制定的《最高人民法院关于适用〈中华人民共和国公司法〉时间效力的若干规定》(法释【2024】7号,以下称“《规定》”)亦一并施行。该《规定》旨在解决新《公司法》施行后新旧法律的衔接适用问题,根据公司法条文修订情况,区分实质性修改、新增规定和具体细化规定等不同情况,列举了溯及适用的具体条文。全文共计八条,主要内容包括:公司法时间效力的一般规定及有利溯及规则、民事法律行为效力的有利溯及规则、合同履行的有利溯及规则、新增规定的空白溯及规则、细化规定的溯及适用规则、清算责任的法律适用、既判力优于溯及力规则、生效时间。本文系“公司法时间效力的若干规定之法条释义和实务要点”系列文章第四篇,围绕《规定》第四条所体现的“新增规定的空白溯及规则”,在对法条进行解读的同时,亦提出实务上的建议,以期促进法律共同体对公司法新规定的理解和适用。
概述
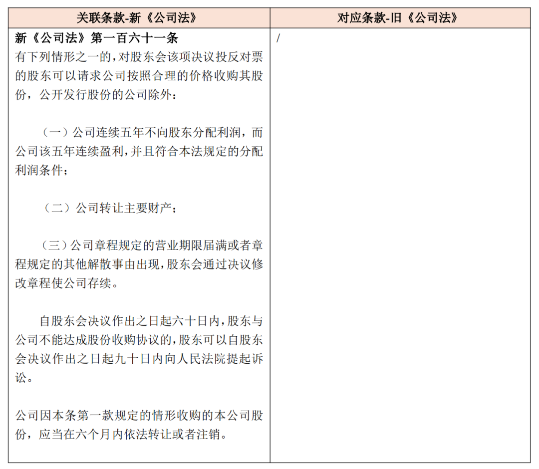
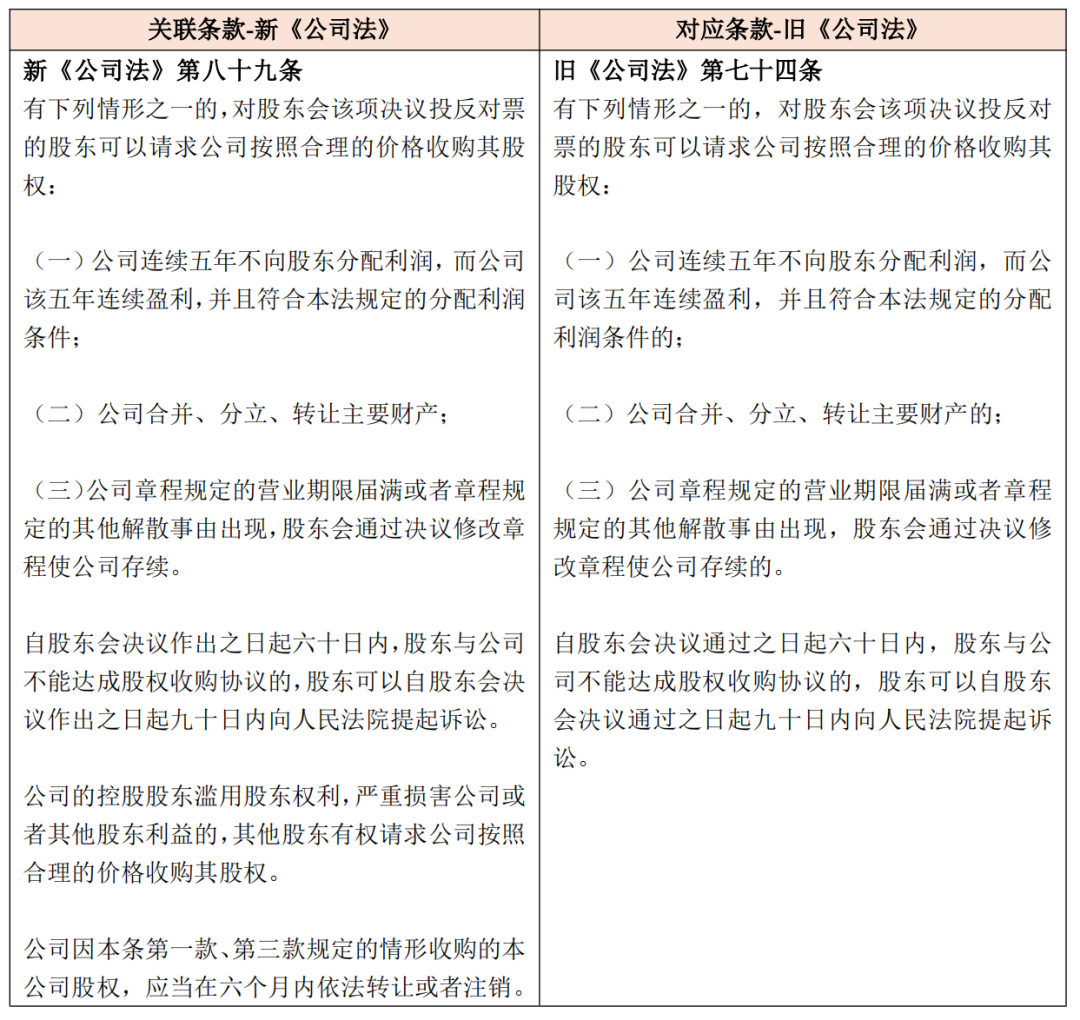
《规定》第四条原文如下:
“公司法施行前的法律事实引起的民事纠纷案件,当时的法律、司法解释没有规定而公司法作出规定的下列情形,适用公司法的规定:
(一)股东转让未届出资期限的股权,受让人未按期足额缴纳出资的,关于转让人、受让人出资责任的认定,适用公司法第八十八条第一款的规定;
(二)有限责任公司的控股股东滥用股东权利,严重损害公司或者其他股东利益,其他股东请求公司按照合理价格收购其股权的,适用公司法第八十九条第三款、第四款的规定;
(三)对股份有限公司股东会决议投反对票的股东请求公司按照合理价格收购其股份的,适用公司法第一百六十一条的规定;
(四)不担任公司董事的控股股东、实际控制人执行公司事务的民事责任认定,适用公司法第一百八十条的规定;
(五)公司的控股股东、实际控制人指示董事、高级管理人员从事活动损害公司或者股东利益的民事责任认定,适用公司法第一百九十二条的规定;
(六)不明显背离相关当事人合理预期的其他情形。”
本条是关于新增规定的空白溯及规则,是在长期审判实践和一系列司法解释基础上发展而来的溯及适用类型。新《公司法》实施前,即使旧法没有相关规定,法院也会依据法律的基本原则、立法精神进行个案中的法律漏洞填补。因此,相较于新《公司法》对旧《公司法》的实质修改,新增规定对旧法秩序下的合理预期一般无影响或影响不大。对于此类空白溯及,需“更侧重于考量新公司法溯及适用是否与原公司法无规定情况下填补法律漏洞具有同样的正当性,或同样没有减损民事主体预期利益。”[1]简而言之,新《公司法》能否空白溯及,要以法律漏洞填补作为参照系,若有效地填补了旧法的漏洞,且不明显背离当事人合理预期,则适用新法。[2]
PART 01股东转让未届出资期限的股权,受让人未按期足额缴纳出资的,关于转让人、受让人出资责任的认定,适用公司法第八十八条第一款的规定
1. 法条释义
本条第1款是未届期股权转让后的出资责任规定,为新增条款。旧法并没有规定未出资股权转让后的出资责任承担,仅《公司法司法解释(三)》第18条[3]规定了瑕疵出资股权转让后的出资责任承担(现为本条第2款关于瑕疵出资股权转让后的责任规定所吸收)。
在商事活动中,转让未届期股权屡见不鲜。转让人是否承担出资责任,对公司以及债权人利益影响重大。在新《公司法》修订前,由于缺乏明确规则指引,实践中存在不同观点:
(1)转让人不承担责任。裁判的理由主要为:未届期股权转让不构成《公司法司法解释三》第13条第2款、第18条第1款规定的“未履行或者未全面履行出资义务”的情形,因此转让人没有承担责任的违法行为基础和法律依据;[4]以及转让人转让未届期股权的,未届期出资义务应一并转让。[5]
(2)转让人应承担责任。裁判的理由为:根据现《公司法》第4条第1款,股东以其认缴的出资额为限对公司承担责任,该规定为强制性规定,因此转让人的认缴义务不因股权转让而免除。[6]
(3)转让人存在或者不能排除主观恶意时承担责任。裁判的理由为:原则上,在股权转让完成后,转让人对未届期出资义务不再承担出资责任,但转让人如存在“欺诈”或者“恶意串通”等逃避废债的主观恶意情形,则仍应当承担责任。[7]
鉴于过往司法实践中裁判尺度不一,当事人无合理预期可言,故本条第1款可溯及适用。一方面,未届期股权并不存在权利瑕疵,应尊重股东对其股权的处分权利,故允许未届期股权依法转让,相应的出资责任首先由受让人承担。另一方面,股东转让股权涉及公司组织的重大调整和资本维持,转让人存在合理选择受让人责任,也可能存在受让人受欺诈或胁迫,仅由受让人一方承担出资义务并不适当。同时,依照债务移转理论,债务移转要征得债权人同意后原债务人才可免责。未届期出资义务虽未到期,但本质上是股东对公司承担的债务移转。针对此类股权转让,法律没有规定需经公司同意的程序,现实中也几乎不可能存在公司同意转让人(原债务人)脱离债务的可能,因而基于债务加入规则,受让人、转让人作为新老债务人,理应承担连带责任。[8]
本条引入了转让人承担补充型(而非平行型)的连带责任。“补充”意味受让人是第一顺位责任人,优先以自身财产向公司实际出资,受让人不能承担的部分,由转让人承担补充责任。同时,转让人补充责任的承担不以是否存在欺诈、串通等主观过错为要件,也不需要考虑公司债务形成的时间和股权转让形式。
2. 实务要点
如公司存在无法清偿债务情形,需要依据新《公司法》第54条的规定[9]加速到期股东出资责任时,会触发本款适用。在此类纠纷中,原告为公司(可由其执行机关,如董事会或管理人代表公司提起诉讼)或债权人,转让人和受让人应被列为共同被告。转让人仅就判决中受让人责任不能履行的部分承担责任,而不能直接追诉转让人要求担责。
本条没有对未届期股权的转让次数和期限作出限制。在股权经多手转让、在转移至最后手时认缴期限仍未届满的情况下,最终受让人首先承担责任,而各前手是按顺位在其已转让的未届期股权范围内承担补充责任,还是整体、概括地对最终受让人承担补充责任,仍有待司法实践予以明确。实际上,2024年7月,重庆市渝中区人民法院在其审理的一起涉及未届期股权转让出资责任的案件中,即根据《规定》第4条,直接适用了本条第1款,并判决在股权多次转让的责任链中,最终受让人应缴纳其所认缴的出资,各前手按顺位在其各自转让范围内,对后手应承担的责任承担补充责任。[10]
此外,值得注意的是,本条第1款没有规定“章程另有规定”或者“双方另有约定”的除外情形,但也没有完全否定转让人和受让人之间对出资责任约定的效力。我们倾向于认为,转让双方的内部约定无法对抗第三人(如债权人),不能免除双方在本条下的出资责任和补充责任,但是,转让人和受让人依据本条承担相应的责任后,可依据内部约定向对方追偿。
PART 02有限责任公司的控股股东滥用股东权利,严重损害公司或者其他股东利益,其他股东请求公司按照合理价格收购其股权的,适用公司法第八十九条第三款、第四款的规定
1. 法条释义
新《公司法》第89条是关于有限责任公司异议股东回购请求权的规定。其第1款和第2款保留了旧《公司法》第74条关于异议股东可主张回购请求权的三种情形以及行使规则,第3款、第4款则新增了股东压迫情形下中小股东的回购请求权及处理规则。新增规定有利于禁止权利滥用、保护中小股东权益,也不破坏相关利益者的合理预期,因此可溯及适用。
在旧《公司法》下,中小股东仅可请求控股股东对权利滥用造成的损害进行赔偿,而无法以合理的价格退出公司,本条第3款、第4款则为中小股东在受压迫的情况下以合理的价格退出公司提供了通道。具体而言:首先,控股股东滥用股东权利,排挤、欺压其他股东。其次,严重损害公司或其他股东利益,致使控股股东与中小股东之间的合作基础丧失,只有通过请求公司回购其股份退出公司,才能防止损害进一步扩大。第三,请求公司按照合理的价格收购股权。“合理的价格”可以是股权交易市场的合理价格,也可以是协商确定的价格。根据司法实践,如各方无法协商确定回购价格时,法院对于合理价格的确定,则一般是基于评估报告和审计报告。[11]
在回购处理规则方面,此前,旧《公司法》仅规定股份有限公司回购股份后,应在6个月内转让或注销。本条第4款则对有限责任公司也做同样要求,不允许公司长期持有自己的股份。转让可包括对外转让或内部转让给其他股东,注销则需要遵循合法的减资程序,防止股东借此变相抽逃出资。
2. 实务要点
对于何为“滥用股东权利”和“严重损害公司或其他股东利益”,《公司法》并无明确的认定标准,实践中应就个案进行分析。滥权行为可包括诸多样态,包括滥用表决权、查阅权、提案权等,典型情形为控股股东利用资本多数决的规则,通过控制股东会的方式进行不公平决议,如拒绝分配红利、与公司开展同业竞争或关联交易、任意处置公司重大财产、任意解除中小股东管理职位等等。[12]损害的严重程度则可考虑滥权行为所造成的后果,如公司丧失独立性、控股股东实际投入的资本与公司经营风险明显不匹配,中小股东已无法正常参加经营管理或不能获得相应的投资回报,丧失信任基础。
此外,对于何为“合理价格”,也将成为司法实践中认定的难点。如上文所述,在协商不成的情况下法院可能会依赖于评估报告和审计报告,前者针对股权经济价值的评估,后者则是对公司财务报告的审计,体现公司的账面价值和会计价值。不过,第三方机构通常是基于基准日作出评估值或审计值,而考虑到本条股东回购请求权的前提是控股股东滥用股东权利、严重损害公司或其他股东利益,上述评估值或审计值能否公允合理地反映此时的股权贬值情形,仍有待实践予以明确。
考虑到上述难点,交易活动中,股东可在股东协议或章程中明确列举滥用股东权利的情形,也可对回购价格的确定方式作出约定,以简化潜在的诉讼成本。在受到压制情形时,中小股东则应及时行使查阅权、复制权,留存控股股东侵权的相关证据,必要时提起诉讼。
PART 03对股份有限公司股东会决议投反对票的股东请求公司按照合理价格收购其股份的,适用公司法第一百六十一条的规定
1. 法条释义
由于我国绝大多数股份公司的股东人数较少,其内部治理生态与有限责任公司别无二致,所以新《公司法》增加了针对股份有限公司的异议股东回购请求权,填补了旧法的漏洞,应当溯及适用。[13]
与上述新《公司法》第89条关于有限责任公司的异议股东回购请求权相较,本条在适用事由、救济程序和回购后的处理等方面的规定基本相同。不一致之处有二:第一,未上市的股份公司的异议股东回购请求权排除了“公司合并、分立”情形,不过,结合新《公司法》第六章“股份有限公司的股份发行和转让”162条第1款已对此作出明确规定(与持有本公司股份的其他公司合并的情形下,公司可收购本公司股份),本条也并不存在规制的漏洞。第二,由于股份有限公司的股东可自由转让股份,因此本条也未规定股东压迫情形。
另外,对于公开发行股份的公司,本条则确立了“公开市场例外”,即上市公司的股东原则上不享有回购权。这是由于上市公司的股票具有强流动性,股东在公开市场交易股票即能退出公司,因此无需以异议股东股份回购请求权进行救济。当然,根据上述新《公司法》第162条第一款,上市公司股东仍可对股东会所作的“合并、分立”决议提出异议,要求公司收购其股份。
2. 实务要点
本条属于新制度,仍有待其在实践中的适用。值得注意的是,长期以来,对于上市公司的中小股东的权益保护,主要是围绕《证券法》构建的民事责任体系进行的,比如对于上市公司信息披露虚假陈述、控股股东滥用股东权利等造成投资者损失的,投资者可以依据《证券法》《最高人民法院关于审理证券市场虚假陈述侵权民事赔偿案件的若干规定》对公司、控股股东、实际控制人、董事、监事、高级管理人员提出损害赔偿。不过,考虑到在资本市场中,投资资金趋于向头部公司集中,头部公司股票流通市值占比不断增大,后果就是小市值公司、即将退市公司的市值和股票流动性逐步降低。在此情况下,对于退市公司中小股东能否享有回购请求权,还有待实践进一步予以明确。
PART 04不担任公司董事的控股股东、实际控制人执行公司事务的民事责任认定,适用公司法第一百八十条的规定
1. 法条释义
与旧《公司法》第147条第1款相较,本条第1款、第2款完善了忠实义务与勤勉义务的内涵,第3款则新增了“事实董事”的认定规则,将虽未被正式任命为董事、但实际执行公司事务的双控人纳入董事信义义务体系。实践中,双控人利用其地位取代或操纵董事(具体见下文关于影子董事的论述)行使职权损害公司利益是滥用权利的一种方式,即使在旧法秩序下也是非正当的,其违法行为亦无合理预期可言,因此《规定》将其列举作为可溯及适用的条文。
在新《公司法》修订之前,实践中已有法院对“事实董事”进行认定并追责。在(2021)京0116民初7599号民事判决书[14]中,北京市怀柔区人民法院认定,实际控制人实际上以董事身份行事,属事实董事,应当承担信义义务,其在公司解散后利用控制力或影响造成公司未依法清算,存在过错,应承担相应的民事责任。不过,法院的裁判依据仍为其时《公司法》关于董监高人员执行公司职务违反法律法规或公司章程、给公司造成损失的,应承担赔偿责任的规定。新《公司法》实施后,则可直接援引本条款认定事实董事违反忠实勤勉义务的责任。
2. 实务要点
根据本条规定,首先,在主体上,规制的对象为名义上不担任董事的双控人。其次,本条适用的关键在于对“实际执行公司职务”的认定,即双控人应达到事实上成为了公司董事的程度,如以董事身份参与董事会会议与决议、以董事身份签字等等;履行或实施了只有董事才能进行的行为,如行使了新《公司法》第67条[15]规定的董事会职权。
双控人一旦被认定为事实董事,则承担着新《公司法》规定的董事的所有责任,即同样要履行忠诚义务和勤勉义务,包括但不限于利用关联关系损害公司利益赔偿责任、未及时履行催缴出资义务赔偿责任、对股东抽逃出资连带赔偿责任、董事会决议致损赔偿责任、违规财务资助赔偿责任、违规减资赔偿责任、违规分配利润赔偿责任、未及时履行清算义务赔偿责任、怠于履行清算职责赔偿责任等等。
PART 05公司的控股股东、实际控制人指示董事、高级管理人员从事活动损害公司或者股东利益的民事责任认定,适用公司法第一百九十二条的规定
1. 法条释义
本条属于对董事高管信义义务下责任的精细化处理,为新增条款,也被认为系将“影子董事”纳入了公司治理范畴。本条的制度逻辑为《民法典》第1169条第1款[16]规定的共同侵权,即双控人指示董事、高管侵害公司和其他股东利益,双控人与受操纵董事、高管在具有共同意思联络的情况下实施了共同侵权行为,二者应承担连带责任。
在旧《公司法》体系下,仅第21条[17]要求双控人“不得利用其关联关系损害公司利益”;另外,《公司法司法解释三》第14条[18]规定了实际控制人对股东抽逃出资负有责任的,需要对返还出资本息和公司债务不能清偿部分与抽逃出资股东承担连带责任。也就是说,除了上述两种情形,司法实践中,较难根据旧法对双控人其他损害公司利益的行为进行追责。实际上,在(2017)京01行初4号一案[19]中,北京市第一中级人民法院曾认为实际控制人的个人指使行为(“商议并同意以外部借款等方式虚构收回应收款项,安排、筹措资金且承担相关资金成本”)导致了公司在信息披露重大遗漏的认定,属于对影子董事指示责任的认定。不过,该案仅涉及指示行为违反《证券法》所导致的行政责任,而不涉及《公司法》意义上的赔偿责任。
本条款则对追责依据进行了弥补,目的在于规范双控人的控制行为,防止其为追求自身利益而损害公司、其他股东利益。同时,本条款也有助于防止实务中双控人“垂帘听政”滥用控制权,瓦解双控人与自己委派、推选的董事、高管“沆瀣一气”的局面。[20]和上文所述“事实董事”条款一样,本条款实际上也改变了对于董监高人员的传统认定标准。在此之前,对于董监高人员的认定主要依据名义上的职位和名称(重形式轻实质),而新《公司法》则转向以实质上承担的职责和权力(权责统一实质认定)。
2. 实务要点
如上文所述,触发本条归责的请求权基础为共同侵权。和侵权之债一样,归责要件也包括侵权主体(双控人)、侵权行为(指示实施侵权行为)、损害公司利益的后果、指示行为与损害结果之间存在因果关系四要件。而认定影子责任的重点应为“指示”行为,其范畴仍有待司法实践予以明确。
王瑞贺主编的《中华人民共和国公司法释义》(2024年出版)[21]对可能的情况作出了明确,可供参考:“指示”是对董事通常的、惯常性的指示,而非一次性指示。董事听从指示人不是偶然现象,而是习惯于听从指示人的指示。一次性指示不足以认定为“影子董事”;指示只要作出即可,书面和口头都可,不拘泥于形式要求;指示可以直接作出,例如通过书面决议、批示,或通过通讯媒介发送非正式的指示性内容。也可以间接、迂回、默示性作出,例如双控人并不存在明确的指示内容,却通过某种行动或者语言暗示了董事实施某种行为,但此时可能存在举证上的困难。
PART 06不明显背离相关当事人合理预期的其他情形
本条为兜底条款,体现对中小股东及债权人合法权益的保护,有宽泛的解释空间。是否背离相关当事人的合理预期,需要辩证看待,并结合新旧法的共同立法目的、价值取向、基本原则、公序良俗等因素综合考虑,而不能仅囿于某一具体条款文义简单判断。[22]
如上文所述,如公司存在无法清偿债务情形,需要加速到期股东出资责任[23]时,会触发对第88条第1款(即情形一)的适用。实际上,在近期的实践中,已有法院认为,在公司不能清偿到期债务的情形下,债权人有权要求已认缴出资但未届出资期限的股东提前缴纳出资,该要求没有明显背离股东设立公司时的合理预期,因此,新《公司法》第54条规定的非破产、解散情形下的股东出资义务加速到期制度本身符合本条情形,可以直接适用,并据此要求股东提前缴纳出资。[24]
参考文献
[1] 参见:高晓力、麻锦亮、丁俊峰:《关于适用公司法时间效力的若干规定》的理解与适用,载微信公众号“人民司法杂志社”,2024年7月24日。
[2] 参见:王毓莹,《新《公司法》时间效力司法解释逐条解读》,载微信公众号“法盏”,2024年7月1日。
[3] 《公司法司法解释(三)》第18条规定:“有限责任公司的股东未履行或者未全面履行出资义务即转让股权,受让人对此知道或者应当知道,公司请求该股东履行出资义务、受让人对此承担连带责任的,人民法院应予支持;公司债权人依照本规定第十三条第二款向该股东提起诉讼,同时请求前述受让人对此承担连带责任的,人民法院应予支持。受让人根据前款规定承担责任后,向该未履行或者未全面履行出资义务的股东追偿的,人民法院应予支持。但是,当事人另有约定的除外。”
[4] 参见:(2018)闽04民终636号判决。在该案中,福建省三明市中级人民法院认为,在公司章程规定的出资期限等条件成就前,不存在股东未履行或者未全面履行出资义务的违法行为,要求出让人对公司债务承担连带清偿责任的诉讼请求缺乏法律根据。
[5] 参见:(2016)最高法民再301号判决。在该案中,二审法院认为,安徽控股和中能控股签订股权转让协议,将其持有99%的股权转让给中能控股,并将股东权利义务一并转让,故未届期出资义务由中能控股承担,原审查明,该情况下仍然判令安徽控股在对安投资本未出资到位的6930万元内承担补充赔偿责任,缺乏事实和法律依据,处理不当,应予以纠正。最高人民法院再审亦支持这一主张。
[6] 参见:(2019)苏0505执异16号裁定。
[7] 参见:(2022)粤01民终8388号判决。
[8] 参见:李建伟主编,《公司法评注》,法律出版社2024年5月第一版,第414页。
[9] 新《公司法》第54条规定:“公司不能清偿到期债务的,公司或者已到期债权的债权人有权要求已认缴出资但未届出资期限的股东提前缴纳出资。”
[10] 参见:《渝中法院审结首例适用新<公司法>未届期股权转让案件》,载微信公众号“重庆市渝中区人民法院”,2024年7月5日。
[11] 参见:《江西省高级人民法院关于审理公司纠纷案件若干问题的指导意见》第68条;《山东省高级人民法院关于审理公司纠纷案件若干问题的意见(试行)》第83条;(2022)京01民终3484号判决。
[12] 对于股东压制常见情形,参见:李建伟、苏诗喻,《新公司法股东回购请求权的规则创新及裁判展望》,载《人民法院报》,2024年5月16日07版。
[13] 参见:王毓莹,《新<公司法>时间效力司法解释逐条解读》,载微信公众号“法盏”,2024年7月1日。
[14] 在该案中,法院认定:“实际控制人不同于控股股东,其在公司解散后并无对公司组织清算的直接法定义务。但是如果公司的实际控制者对公司的经营事务具有与董事一样的权力,即使其不是根据公司法和公司章程规定正式选举产生的董事,但实际上已以董事身份行事,属于事实上的董事,即事实董事,也应当对公司债权人承担信义义务。事实董事作为公司的实际控制者和实际经营者,当其行为有恶意或重大过失并致债权人损害时,当然应对该债权人承担赔偿责任。如果公司解散后,实际控制人利用其对公司的控制力或者影响造成公司未依法清算的后果的,则应当承担相应的民事责任。至于承担民事责任的方式和范围,应当综合考虑其主观过错的性质、影响公司的程度、导致公司未能依法清算的情形以及造成公司财产损失的范围等因素,参照清算义务人的民事责任的规定,在具体个案中加以分析认定。”
[15] 新《公司法》第67条规定:“有限责任公司设董事会,本法第七十五条另有规定的除外。董事会行使下列职权:(一)召集股东会会议,并向股东会报告工作;(二)执行股东会的决议;(三)决定公司的经营计划和投资方案;(四)制订公司的利润分配方案和弥补亏损方案;(五)制订公司增加或者减少注册资本以及发行公司债券的方案;(六)制订公司合并、分立、解散或者变更公司形式的方案;(七)决定公司内部管理机构的设置;(八)决定聘任或者解聘公司经理及其报酬事项,并根据经理的提名决定聘任或者解聘公司副经理、财务负责人及其报酬事项;(九)制定公司的基本管理制度;(十)公司章程规定或者股东会授予的其他职权。公司章程对董事会职权的限制不得对抗善意相对人。”
[16] 《民法典》第1169条第1款规定:“教唆、帮助他人实施侵权行为的,应当与行为人承担连带责任。”
[17] 旧《公司法》第21条规定:“公司的控股股东、实际控制人、董事、监事、高级管理人员不得利用其关联关系损害公司利益。违反前款规定,给公司造成损失的,应当承担赔偿责任。”
[18] 《公司法司法解释三》第14条第1款规定:“股东抽逃出资,公司或者其他股东请求其向公司返还出资本息、协助抽逃出资的其他股东、董事、高级管理人员或者实际控制人对此承担连带责任的,人民法院应予支持。公司债权人请求抽逃出资的股东在抽逃出资本息范围内对公司债务不能清偿的部分承担补充赔偿责任、协助抽逃出资的其他股东、董事、高级管理人员或者实际控制人对此承担连带责任的,人民法院应予支持;抽逃出资的股东已经承担上述责任,其他债权人提出相同请求的,人民法院不予支持。”
[19] 在该案中,法院认为:“被诉处罚决定认定的原告实施的指使行为,主要是“商议并同意以外部借款等方式虚构收回应收款项,安排、筹措资金且承担相关资金成本”的行为,以及指使欣泰电气实施了“披露的《2013年年度报告》《2014年半年度报告》《2014年年度报告》存在虚假记载及《2014年年度报告》存在重大遗漏”的行为…本案中,原告能够就虚构收回应收款项以及就相关信息披露违法行为等公司重大活动,在未经董事会讨论的情况下基于个人意志进行决策,明显超出了其作为董事长的职权范畴。至于原告安排、筹措资金且承担相关资金成本等行为,则是原告作为实际控制人决策意志的进一步体现…原告认为其只是接受建议并参与部分财务管理行为,并非指使公司进行财务造假。但在未经董事会讨论的情况下,仅原告个人同意即能够事实上决定公司为申请IPO而实施财务造假,这是基于董事长的身份所无法实现的…《2014年年度报告》中的重大遗漏,则是源于原告以公司其他员工的名义,向公司借款供其个人使用。原告将公司巨额资金出借供其个人使用,与其作为董事长的职责无关,而原告以公司其他员工的名义向公司借款,表明原告具有向市场隐瞒上述事实的主观意图。因此,原告明显是利用其作为公司实际控制人的地位,将公司资金借由其个人使用并意图向市场隐瞒上述事实,这直接导致了2014年公司在信息披露时的重大遗漏,原告应当为此承担实际控制人的指使责任。”
[20] 参见:李建伟主编,《公司法评注》,法律出版社2024年5月第一版,第774页。
[21] 参加:王瑞贺主编:《中华人民共和国公司法释义》,法律出版社2024年版,第364页。
[22] 参见:高晓力、麻锦亮、丁俊峰,《关于适用公司法时间效力的若干规定》的理解与适用,载微信公众号“人民司法杂志社”,2024年7月24日。
[23] 在新《公司法》修订之前,股东对其认缴出资额的期限利益受到保护,但是,除非根据《企业破产法》第35条和《公司法司法解释(二)》第22条主张破产、清算情形下的股东出资加速到期,审判实践原则上对一般情形下的股东出资义务加速到期不予支持。
[24] 参见:《认缴出资加速到期 | 崇川法院审结首例适用新<公司法>规则案件》,载微信公众号“南通崇川法院”,2024年7月5日。在该案中,法院认为根据本条规定,本案可适用新《公司法》第54条、第88条第一款的规定,并判决股东未届出资期限的认缴出资加速到期,债权人有权根据债权人代为规则,要求股东提前缴纳出资;受让股东在认缴出资已加速到期应提前缴纳出资的情形下未能缴纳出资,故债权人亦有权要求转让股东对受让股东未按期缴纳的出资承担补充责任;同时,根据《公司法司法解释(三)》第13条第二款的规定,未届出资期限的股东应在各自未出资范围内对公司不能清偿的债务承担补充责任,转让股东还应在转让股权范围内对受让股东因补充赔偿责任而应承担的给付义务承担补充责任。参见:《常熟法院审结首例适用新公司法加速到期规则案件》,载微信公众号“常熟市人民法院”,2024年7月3日。在该案中,法院认为,根据本条规定,本案适用新《公司法》第54条规定。公司不能清偿到期债务,债权人有权主张股东提前缴纳出资;同时根据《公司法司法解释(三)》第13条第2款规定,股东应在各自未出资范围内对公司不能清偿的债务承担补充清偿责任。
